快速要点(TL;DR)
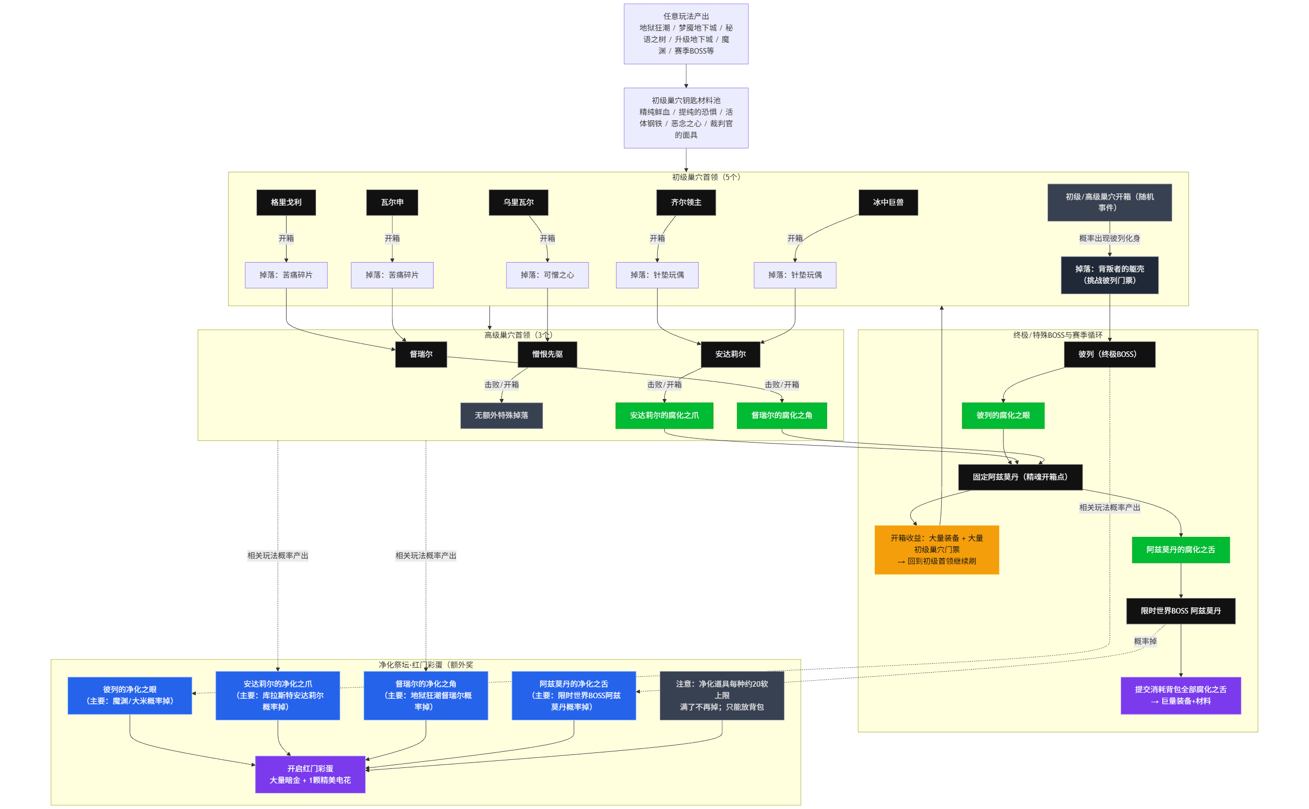
- 巢穴BOSS循环路线:督瑞尔 → 彼列 → 安达莉尔 → 阿兹莫丹,收集对应的腐化道具在扎宾泽特处开箱,产出大量初级巢穴门票,形成“永动机”式刷装循环。
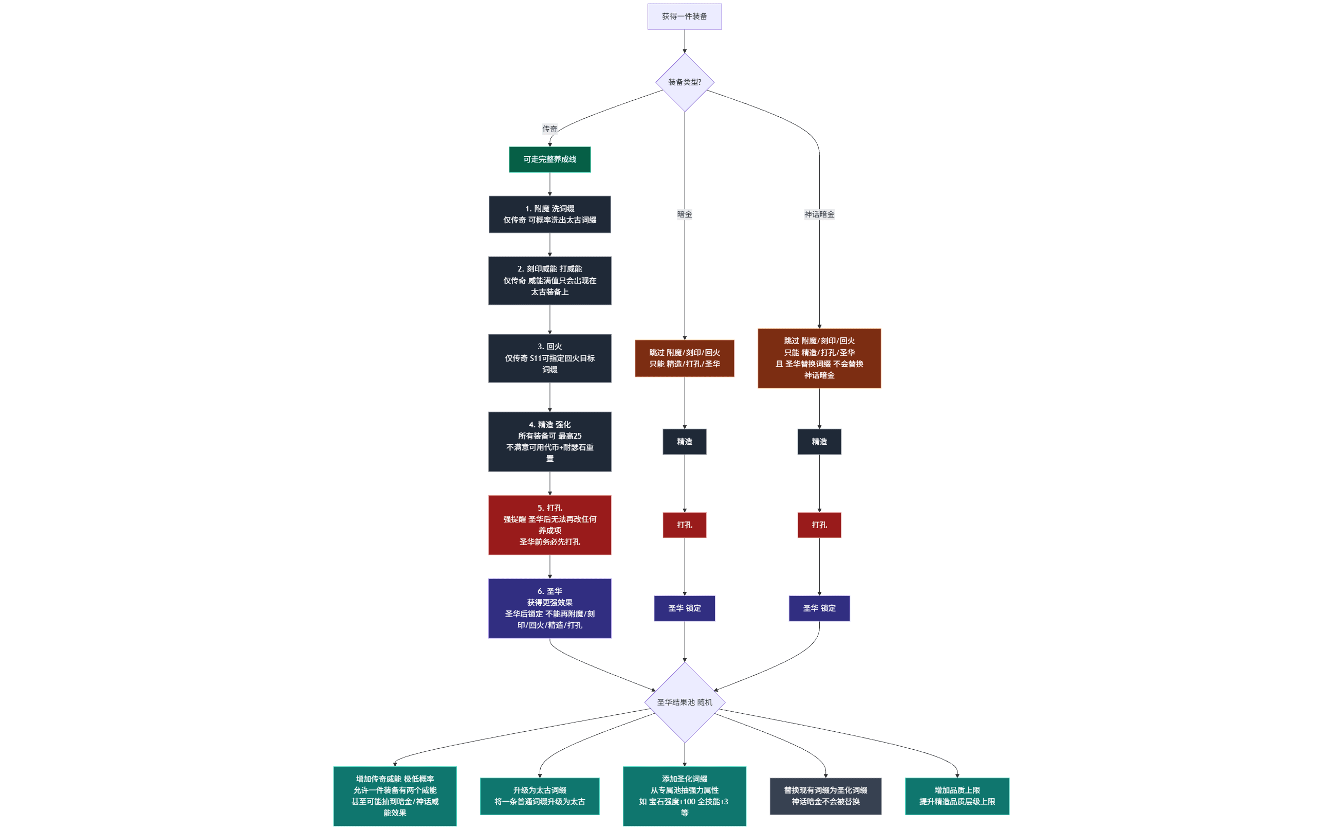
- 圣化前的必做顺序:先附魔(洗词缀)→ 刻印威能 → 回火(可指定词缀)→ 精造(优先点满25品质并可重置)→ 打孔。完成以上步骤后再进行圣化,圣化后物品将不可修改。
- 圣化玩法要点:优先争取“双威能”、“圣化词缀”或“太古升级”等高价值结果;慎用词缀替换/品质上限等高风险选项,圣化为概率玩法但总体可提升装备上限。
- 净化/腐化道具与产出提示:彼列、安达莉尔、督瑞尔、阿兹莫丹分别对应魔渊、幽暗之城、地狱狂潮和大世界,净化票有20个软上限(达到后停止掉落),背包满记得及时清理。
- 神秘的“捣蛋鬼”门票获取建议:优先通过固定阿兹莫丹开箱、提升阿兹莫丹赠礼(可切普通难度快速升)和合成/分解地下城票等方式提升出票率,长期收益优于单刷粉末。
大家好,终于!玩了4天回来写攻略咯。暗黑破坏神4 S11赛季最大的变化就是装备养成体系和新增了圣骑士职业,圣骑士职业值得单开一篇。本文主要还是为大家解决装备养成体系,以前的攻略都是兼顾新老玩家都能看,不过这次变动实在太大,所以各位老玩家也把自己带入到萌新视角,跟着不白给博客,从一件装备的诞生开始,一起来看看本赛季的装备变化吧。攻略默认大家都入手了资料片预购(解锁圣骑士),不过没买 DLC2 也不影响玩本赛季的核心内容(除了不能建圣骑士职业)。
S11 的核心是“圣化+重做的回火/精造”。你只要把督瑞尔(地狱狂潮)→彼列(魔渊)→安达莉尔(幽暗之城)→阿兹莫丹(大世界)串成闭环,就能稳定刷装并把装备按顺序养成到圣化毕业。

恐怖魔鬼怪兽图片,火焰眼睛,锐利牙齿,暗黑风格,奇幻恐怖场景,令人毛骨悚然,黑暗氛围强化恐怖效果。.
暗黑4S11赛季如何刷装备 最速循环刷装
装备这东西任何玩法都产出,每个都写一遍没什么必要。我只说我和朋友一起玩下来的推荐效率刷取方法。该方法可以实现“永动机”无限循环的刷下去。
巢穴boss门票循环获取
S11的赛季玩法是将巢穴BOSS做成了次级BOSS放进了各种玩法当中,游戏过程中会刷出安姐、比列、嘟嘟以及阿兹莫丹的道具。
首先我们再次复习一下,巢穴boss的划分等级:
初级巢穴首领 共5个
| 初级巢穴首领BOSS | 开宝箱所需钥匙产出 | 挑战可获得钥匙 |
|---|---|---|
| 齐尔领主 | 精纯鲜血 地狱狂潮掉落,在狂潮祭坛召唤彼列掉率更高; | 针垫玩偶 |
| 冰中巨兽 | 提纯的恐惧 梦魇地下城和升级梦魇地下城掉落,每次地下城结算也会给; | 针垫玩偶 |
| 格里戈利 | 活体钢铁 地狱狂潮掉落,在狂潮里开箱子掉率更高; | 苦痛碎片 |
| 瓦尔申 | 恶念之心 完成秘语之树给的箱子开出; | 苦痛碎片 |
| 乌里瓦尔 | 裁判官的面具 完成秘语之树给的箱子开出。 | 可憎之心 |

重要说明:初级BOSS巢穴钥匙除表格内的产出外,开启赛季声望宝箱、挑战升级地下城、挑战魔渊、赛季BOSS阿兹莫丹等玩法均有产出渠道非常丰富,这玩意不缺。
高级巢穴首领 共3个
| 高级巢穴首领BOSS | 挑战所需道具钥匙产出 | 挑战可获得道具钥匙 |
|---|---|---|
| 督瑞尔 | 挑战所需 苦痛碎片,打格里戈利和瓦尔申掉落。 | 督瑞尔的腐化之角 |
| 安达莉尔 | 挑战所需 针垫玩偶,打齐尔领主和冰中巨兽掉落。 | 安达莉尔的腐化之爪 |
| 憎恨先驱 | 挑战所需 可憎之心,打乌里瓦尔掉落。 | 无额外特殊掉落 |

重要说明:挑战以上初级和高级巢穴首领后开启宝箱概率随机出现彼列化身,掉落背叛者的躯壳,用于挑战彼列。
终极BOSS和特殊BOSS 共7个
| 终极与特殊BOSS | 亮点 |
|---|---|
| 彼列 | 用 背叛者的躯壳 开启,奖励从 初级高级 BOSS掉落池中自选。掉落 彼列的腐化之眼 。 |
| 巴图克 | 用 炼狱魔潮罗盘 开启,关底BOSS,有专属掉落池。罗盘产出广,稳定获得途径是地狱狂潮。 |
| 阿斯塔洛斯和愤怒阿玛甘 | 用 任意地下层升级符印 开启,关底BOSS,掉落大量赛季特殊BOSS的宝箱钥匙和阿兹莫丹的腐化之舌。升级符印可打带有 赫拉迪姆密室 普通地下城门票,在密室宝箱中开出。 |
| 固定阿兹莫丹·彼列 | 击败扎宾泽特下方阿兹莫丹,花费 彼列的腐化之眼 开启宝箱获得大量装备。 |
| 固定阿兹莫丹·安达莉尔 | 击败扎宾泽特下方阿兹莫丹,花费 安达莉尔的腐化之爪 开启宝箱获得大量装备。 |
| 固定阿兹莫丹·督瑞尔 | 击败扎宾泽特下方阿兹莫丹,花费 督瑞尔的腐化之角 开启宝箱获得大量装备。 |
| 限时BOSS·阿兹莫丹 | 击败限时世界BOSS版的阿兹莫丹会在地上出现个宝箱,消耗背包中所有 阿兹莫丹的腐化之舌 获得巨量装备。概率掉落阿兹莫丹的净化之舌。 |
| 魔渊·彼列 | 也称大米、大秘境、深坑,就是升雕文等级那地方,概率掉落彼列的净化之眼。 |
| 库拉斯特·安达莉尔 | 用安达莉尔的贡品开启,概率掉落安达莉尔的净化之爪。 |
| 地狱狂潮·杜瑞尔 | 用灾祸之心开祭坛,概率掉落督瑞尔的净化之角。 |

赛季玩法“精魂”开箱
在步骤一过程中我们会掉落大量的暗金装备这里就不提了,最主要的是打督瑞尔、安达莉尔、彼列,这3个,掉落它们对应的 彼列的腐化之眼 、 安达莉尔的腐化之爪 、 督瑞尔的腐化之角 。
这三个道具在扎宾泽特下面点的固定阿兹莫丹处花费开箱可以获得非常多的初级巢穴首领门票,然后就可以循环起来了。
击败固定阿兹莫丹还会掉落阿兹莫丹的腐化之舌,遇到限时世界BOSS阿兹莫丹,就可以击败后提交产出巨量的装备和各种材料。

通过打对应玩法,概率掉落 彼列的净化之眼(魔渊,也称大米 大秘境) 、 安达莉尔的净化之爪(库拉斯特地下城专用票) 、 督瑞尔的净化之角(地狱狂潮开祭坛) ,这4个净化是专门用来开“彩蛋红门”的道具。没错4个,还有一个是阿兹莫丹的净化之舌 通过打世界BOSS(限时)阿兹莫丹获得。
它们有一些掉落倾向,比如彼列更容易掉地下城门票,督瑞尔更容易掉符文,安达莉尔更容易掉巢穴 boss 票。只是倾向,不是必定这么掉落(可能是 bug 或者什么奇怪机制,暂时没吃透)
特别强调:这些赛季腐化净化票每种都有20的软上限,到了20或超过20后就不会再掉落了,记得满了就去清一下,避免错过几个亿。这些票也没法存仓库,只能放背包里。
净化祭坛解开彩蛋红门
在上面的循环过程中会产出4个暗金道具,分别是: 彼列的净化之眼 、 安达莉尔的净化之爪 、 督瑞尔的净化之角 、阿兹莫丹的净化之舌 ,它们用来开启S11赛季的红门彩蛋。掉落大量暗金奖励和1颗精美电花,位置如下:
安达莉尔的净化之爪,去库拉斯特码头往下图标记的地方跑:

督瑞尔的净化之角,去吉库尔往下图标记的位置跑:

彼列的腐化之眼,从熊族避难所往右边走:

阿兹莫丹的净化之舌,扎宾泽特往右跑:

一定要注意,这里用的是净化道具,不是腐化道具。找到位置打不开祭坛的都是包里没净化道具。

最强门票 神秘的捣蛋鬼
S11赛季所有玩家的梦中情票,就是下面这种带有“神秘的捣蛋鬼”词缀buff的地下城门票,各个社区论坛和群组里都在传,有人A这种票,也有人直接开车队恰排骨,因为这票里保底四五件神话暗金。

不过这种票比掉落神话暗金装备还稀有,目前大家比较通行想去搞这种票的做法有3个思路:
刷符印粉末,合成地下城门票看是否有运气能合出。不过专门去刷粉末的效率不如去直接刷地下城门票分解废票的效率高。

刷上面我说的装备产出环节中固定阿兹莫丹开箱子会产出大量地下城门票。同时打阿兹莫丹提升赛季的神圣赠礼等级可以玄学提高出票数量和效率。
阿兹莫丹的赠礼之所以难升是因为它每把只涨5点而且折磨4的它很难打,直到社区玩家发现无论是折磨4还是普通难度,它涨的点数都一样,所以我们只需要切回普通难度去刷赠礼经验它出来就露头秒,升满后再回折磨4打阿兹莫丹开箱,就可以哗哗出大量梦魇地下城门票、晋升贡品、Boss首领门票、以及概率出神话暗金。

当然,这里还可以提一下老选手库拉斯特的晋升贡品票,这东西也可以大概率掉落神话暗金,但只是大概率,不是必掉。

以上就是暗黑4S11赛季的装备产出了,这次的改版就我个人来说还是很满意的,把各个散落的玩法都串起来了。参与任何玩法都有产出专门的道具门票去关联到另一个玩法,随着玩法深入递进,给的东西也越来越多,越来越好。下面贴一个流程图,图文攻略不像短视频平台有推流推荐,如果你觉得有帮助,还希望分享到社区论坛群组里,谢谢。
不过本文还没完!接下来是装备的养成!

暗黑4S11赛季装备养成线
S11赛季当我们获得一件装备后,它的成长路线是:附魔物品(洗词缀)、刻印威能(打威能)、回火、精造(强化)、打孔、圣化。我们挨个过一遍,最后重点说一下圣化这个新系统:
附魔物品

附魔物品就是给装备洗词缀,只能洗传奇装备的词缀,暗金和神话都没法洗。S11赛季改版后把以前废掉的不少词缀又给加回来了使得洗词缀本身变成一个收益一般的操作,通常只需要把主属性和护甲生命洗出来就可以了。不过这赛季洗词缀有概率洗出太古词缀,但不值得追毕竟最后如果圣化偏了血亏。另外就是项链不要追满级被动技能,无底洞。
刻印威能

同样只有传奇装备可以打威能。打威能没啥值得强调的,各位抄BD的时候按着作者的推荐打就可以了。科普一个萌新们不知道的事,威能满值只会出现在太古装备上,非太古装备的满变满roll威能实际上并不是满的。
回火

依然只有传奇装备可以回火。回火在S11赛季出现重大利好,以前的赛季是从一个词缀池子里随机出一条随机变量。现在我们可以指定回火任意词缀了!可以说是一个重大减负改动。
精造

所有装备都可以精造,也就是其他游戏里的强化装备。精造相比以往赛季也变得简单了,现在S11精造可以点满25点品质,点满后不满意可以花少量代币和耐瑟石道具来重置精造的结果,直到满意为止。精造是对装备上所有词缀生效,部分原本就有多条太古词缀的装备精造满可能会出现多条橙色品质词缀,强度拉满,比如下面这个我目前打出来最好的装备:

打孔
打孔值得专门拿出来说,主要原因是接下来如果你圣化装备后就不能对圣化过的装备做任何改动了。我之前不知道,导致我已经哭晕在厕所,切记,圣化装备前一定要把上面所有的步骤全都做了!!!不要忘记打孔!要忘记打孔!忘记打孔!记打孔!打孔!孔!因为圣化后物品会变成不可修改,等于你把这件装备“封板毕业”了。

圣化
圣化装备是S11赛季玩法的新增装备培养功能,它能给装备附加一个更加强力的效果,但这件圣化过的装备就无法再进行上述的装备培养操作了。目前有这些可能出现的结果圣化池:
| 圣化结果类型 | 稀有度 | 效果描述 | 评价 |
|---|---|---|---|
| 双威能 | ⭐⭐⭐⭐⭐ | 允许装备拥有第2个威能 (含跨职业/暗金威能) | 毕业级。如“剁椒鱼头”出军帽威能,直接起飞。 |
| 太古升级 | ⭐⭐⭐ | 将一条现有普通词缀升级为太古词缀 | 实用。拯救底材,提升上限。 |
| 圣化词缀 | ⭐⭐⭐⭐ | 添加专属强力词缀 (如:全技能+3, 宝石强度+100%) | 强力。突破常规装备的属性限制。 |
| 词缀替换 | ⭐⭐ | 随机替换一条非神话装备的词缀 | 看脸。可能把核心词缀顶掉,风险较大。 |
| 品质上限 | ⭐ | 增加精造层级上限 (如 12 -> 25) | 有问题。理论上这条非常好,是提升装备全词缀品质。但它的浮动区间是5-25点太大了,且在堕狱传承被动+2等效果可能存在不生效BUG。 |
死衣圣化出军帽的威能⬇️,可惜这不是我的~

圣化是一个赌运气的玩法,在S11PTR的时候由于圣化池做得太烂导致暴雪被狂喷,好在现在正式环境变好了,无论你怎么圣化几乎都是在赚,无论就是不断的追求更好更有趣的圣化效果。
所以只需要记住,在圣化前务必把所有养成功能都做一遍,然后静待圣化出超级极品装备!可以预见在1月13号开天塔能打排名的时候,一定能看到非常多的有趣圣化装备。

常见问题
Q1:S11 的“神圣干涉”核心到底是什么?
A:官方主轴是四魔王侵占玩法 + 神圣赠礼+ 圣化+ 重做的回火/精造体系。
Q2:督瑞尔/彼列/安达莉尔/阿兹莫丹分别去哪刷?
A:督瑞尔在地狱狂潮、彼列在魔渊、安达莉尔在幽暗之城、阿兹莫丹在大世界游走。
Q3:圣化(圣化)后为什么我啥都动不了了?
A:这是机制:官方说明写的是“圣化后的物品将变为不可修改”,所以圣化前要把精造/回火/打孔等全做完。
Q4:精造为什么你说能到 25?
A:S11 改动后,“品质”体系被强调,主流攻略也按“最高品质 25”来讲解精造/大师锻造。
Q5:圣骑士怎么解锁?跟赛季免费不免费有关系吗?
A:圣骑士与扩展包《憎恨之王(Lord of Hatred)》绑定,预购即可在 S11 直接完圣骑士;但DLC的其他内容要等到 2026年04月28日 才能正式玩到。
Q6:你文里提到的“天塔/天梯榜”什么时候开?
A:天塔与天梯榜将于 2026 年初的 2.5.2 补丁回归(不是 S11 首日),在游戏中入口可以看到是1月13日解锁内测。
总结
S11 赛季玩到最后,核心其实就两件事:能不能把“巢穴循环”跑起来,以及敢不敢在“圣化”上赌把大的。
这赛季最爽的设计在于门票不再卡手,只要利用好阿兹莫丹的兑换机制,大家都能实现“永动机”式的刷图体验,再也不用像以前那样还要去买票了。至于圣化系统,它确实给了我们“单车变摩托”的机会,但也伴随着极大的风险。
千言万语汇成一句话(也是我血的教训):好胚子一定要先把所有装备增强功能都过一遍,确认无误了再按圣化! 圣化是不可逆的“封箱”操作,千万别让到手的毕业装因为操作顺序错了,变成仓库里只能看不能用的陈列品。
最后,祝各位S11 的体验就是“越刷越多、越刷越顺”都能刷到自带“神秘的捣蛋鬼”词缀的神票,把把出神话,圣化必出双威能!不白给,爽就完事了。
常见问题(FAQ)
最稳的思路是围绕三类“腐化/净化道具”做闭环:先在地狱狂潮/魔渊/幽暗之城分别刷督瑞尔/彼列/安达莉尔,收集对应的腐化道具(督瑞尔的腐化之角、彼列的腐化之眼、安达莉尔的腐化之爪);
把这些腐化道具在固定阿兹莫丹处开箱可以大量换回初级巢穴门票(继续刷初级→产出更多挑战钥匙),遇到限时世界BOSS阿兹莫丹可用腐化之舌一次性兑大量装备与材料。
小提示:利用阿兹莫丹的赛季赠礼与普通/折磨难度切换,可以提高开箱产量;注意净化票(用于红门)有20的软上限,背包满了要及时清理,避免浪费掉落。
严格推荐的顺序是:
- 附魔(洗词缀)——把核心主属性/护甲生命等洗好;
- 刻印威能(打威能)——按BD需求上威能;
- 回火——指向性回火现在可以指定词缀,优先核心词缀;
- 精造(强化)——点到满意或25级,再必要时重置;
- 打孔——在圣化前必须打好孔;
- 圣化——最后一步,圣化后物品不可再修改。
千万记住:圣化是不可逆的“封箱”,一定把打孔/回火/精造等全部做完再圣化。
每种净化票(彼列/安达莉尔/督瑞尔/阿兹莫丹的净化)都有20的软上限,超过会停止掉落,而且这些道具不能存仓库,只能放背包。
建议实时清理:快到20就去开掉或兑换对应红门、祭坛或箱子,避免浪费。不同玩法掉落倾向不同(例如彼列偏向地下城门票、督瑞尔偏向符文),但不是绝对规则。
可以的:S11精造体系允许最高品质到25点。点满后若不满意,可以用少量代币+耐瑟石类道具重置精造结果,直到满意为止。
注意:有些圣化结果(例如提升品质上限)会与其他被动或BUG交互,请在做圣化前确认精造结果无误并经过充分测试。
常见圣化结果大类包括:
- 双威能(★★★★★)——允许装备有第二个威能,毕业级效果;
- 圣化词缀(★★★★)——新增强力专属词缀;
- 太古升级(★★★)——把现有词缀升为太古;
- 词缀替换(★★)——随机替换一条词缀,有风险;
- 品质上限↑(★)——增加精造上限,但浮动大且可能和被动有BUG。
建议策略:只有在把附魔/威能/回火/精造/打孔全部做完、并且这件装备已经是“好胚子”时才做圣化;想稳妥追毕业装就赌双威能/圣化词缀,谨慎追品质上限和词缀替换类结局。

不白给





